欢迎登录本站!
设为首页
收藏本站
首 页
市情概览
建置区划
自然环境
经济纵横
农业
工业
服务业
风采展示
组织机构
领导之窗
机构设置
机构职能
年鉴志书
年鉴
志书
大事扫描
法规文献
工作动态
工作动态
通知公告
领导讲话
风土人情
名胜古迹
民族宗教
旅游观光
人物长廊
图像鄂尔多斯
自然风光
城市建设
人物
科学技术
鄂尔多斯
东胜区
达拉特旗
准格尔旗
伊金霍洛旗
乌审旗
杭锦旗
鄂托克旗
鄂托克前旗
当前位置:
首页
>
组织机构
>
机构设置
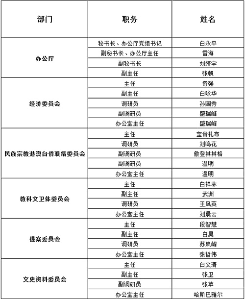
鄂尔多斯市政协办公厅及各专委会人员名单
发表时间:2017-03-27 10:52:47
来源:鄂尔多斯市政府网
保存
打印
关闭
分享到:
上一篇:
伊克昭盟科委、科技处
下一篇:
鄂尔多斯市审计局
相关阅读:
无相关信息
通知公告
05-19
▪
关于对2017年鄂尔多斯市民间
05-03
▪
鄂尔多斯市工商局12315消费
04-16
▪
关于对拟表彰的鄂尔多斯市劳
03-31
▪
鄂尔多斯市水土保持局党组关
03-19
▪
鄂尔多斯市人民政府关于印发
03-17
▪
鄂尔多斯市地方志办公室2017
站内搜索
全文
标题
内容
图像鄂尔多斯
更多
萨拉乌苏旅游区
成吉思汗
乌兰葛根(活佛)